为了切实推进“五育并举”,落实素质教育,促进学生全面发展和健康成长,我校一直将校本课程建设作为学校内涵发展的重要内容,作为我校创建高品质高中的重要抓手。基于此,南宁市华侨实验高中积极探索,整合资源,构建更加立体科学的校本特色课程体系,为学生开辟更丰富更多元的成长途径和升学渠道。

我校经过长期探索,构建了以艺术专业课程为引领、素养通识课程为基座、社团活动课程为拓展的一整套完善科学的校本特色课程体系。
素养通识课旨在全面提升学生的艺术素养。让学生在日常的学习和熏染中种下艺术和美的种子,学会发现美,欣赏美,创造美。

音乐鉴赏

播音主持

影视编导

书法课

围棋课

东盟诗歌


异彩纷呈的社团活动课程丰富了学生的学习生活,拓展了学生的知识视野,锻炼了学生的实践能力,极大地激发了学生的创造力和积极性。




艺术专业课程主要是针对将要走艺术高考这条升学之路的学生。结合生涯规划,从高一开始让学生探索自我,发现自我,规划自我,有目的、有步骤地培养自我,通过系统、专业的艺术学习,最终实现自我。



课程设置




校本特色课程分为三大类:艺术专业课程、素养通识课程、社团活动课程。
分别开设如下课程:
素养通识课程,共开设民族舞蹈、创意美术、音乐鉴赏、播音主持、影视编导、书法入门、围棋初阶、东盟诗歌八门课程。

社团活动课程,共开设合唱社、乐队编排、书画社、礼仪·汉服社、舞蹈社、啦啦操社、篮球社、排球社、羽毛球社、足球社、记者团、心理社团、裁判社团、诗歌朗诵社、英语电影鉴赏协会等共15个社团活动课程。

艺术专业课程,共开设美术、音乐、舞蹈、播音主持、编导、空乘等六大课程。

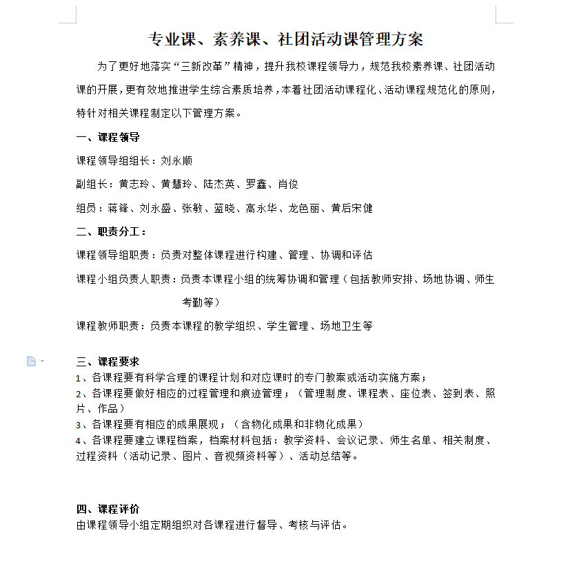
我们学校专门成立了学生发展中心,全方位地管理旨在帮助学生全面发展的各类特色课程。
同时,成立了由刘永顺执行校长亲自担任组长的课程领导组,从方案制定、课程设置、教师安排、场地协调各个方面对课程进行全方位、全流程的指导、督查和管理。
三大课程都有专门的管理小组,专人负责,定期开会,留痕管理。以科学化、精细化、流程化的规范管理保障各项课程落到实地,抓到实处,取得实效。




虽然当前高校越来越多,许多大学也在相继扩招,但高品质的大学依然是稀缺品,家长和学生也依然面临着巨大的升学压力。在每年一千多万考生蜂拥而上的高考竞争中,艺术专业高考则是通往高品质大学的一条高速公路。因而,艺术专业生的发现和培养是我们课程目标的重中之重。
为了让广大师生进一步了解各艺术专业的学习内容和发展前景,更好地推进学校的艺术教育工作,我们还专门组织了八场艺术专业讲座。

覃贵老师的音乐讲座

韦利新的传媒讲座

刘永盛老师的美术讲座

蒋锋老师的舞蹈讲座
一系列的讲座,让学生更深入地了解了各大艺术专业,也让学生们有了更清晰的发展思路。而素养通识课程、社团活动课程、艺术专业课程,则共同构成了我校学生全面发展、个性发展、终身发展的坚实底座。用活动点燃青春,用艺术点亮未来!

